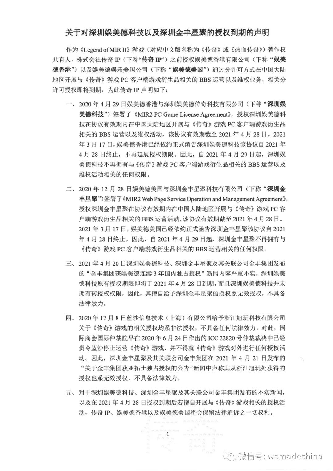
关于深圳娱美德授权到期无效说明

2021-04-22

2021年4月6日,k8凯发信息技术有限公司RENAISSANCE INVESTMENT MANAGEMENT LIMITED (以下简称 RENAISSANCE Ltd.)授权,取得The Legend of Mir 2》(中文名为“热血传奇网络客户端游戏在中国大陆地区的独家版权。

株式会社传奇IP (以下简称传奇IP )对《The Legend of Mir 2》(中文名为“热血传奇)游戏共同享有充分、完整且有效的著作权。2021年4月6日,传奇IP 将中国大陆地区The Legend of Mir 2》(中文名为“热血传奇游戏(以下称为 “授权作品”) 的独家版权授予RENAISSANCE Ltd. 同日,RENAISSANCE Ltd. 将上述独家版权授予k8凯发信息技术有限公司。根据相关独家授权,k8凯发信息技术有限公司有权在中国大陆地区独占性地对授权作品官方版本进行开发、发行、运营、广告宣传并有权基于授权作品开发、发行、运营相关衍生游戏等;针对授权作品的侵权游戏及侵权主体,k8凯发信息技术有限公司有权采取必要的法律措施。

 

1,根据协议约定,k8凯发信息技术有限公司具有在中国大陆地区独占性运营热血传奇官方版本的权利,并可以根据运营需求运营官方版本衍生系列产品。

2,根据相关协议内容,针对授权作品的侵权游戏及侵权主体,k8凯发信息技术有限公司有权采取必要的法律措施。

3,根据以上条约,k8凯发公司怀着开放、公正、公平的态度欢迎热血传奇行业从业者与我方建立版权合作关系,实现合规合法化运营,合作共荣!


1619089089484494.png


1619089315321619.png


4,凡4.28日后继续和深圳金丰星聚科技有限公司合作的以上客户,我司将联合韩国娱美德采取相关维权措施和法律追责。

 就深圳娱美德传奇科技有限公司、深圳金丰星聚科技有限公司一再强调其所谓获得娱美德官方授权三年且不可撤销这一言论作出以下声明:

 

1,深圳娱美德传奇科技有限公司版权源于娱美德香港有限公司,合约到期截至时间为2021年4月28日。且,不再延展授权期限。

2,深圳金丰星聚科技有限公司宣称金丰集团授权三年不可撤销,合约授权到期期限:不超过2023年4月15日。只不过是深圳娱美德与深圳金丰星聚愚弄广大从业者的文字游戏。

3,k8凯发信息技术有限公司将联合韩国娱美德公司对深圳娱美德传奇科技有限公司和深圳金丰星聚科技有限公司不实言论采取相关一切法律措施!维护正统授权法律地位。

4,深圳金丰星聚科技有限公司宣称金丰集团有限公司免费发放授权只不过是为了采集行业从业者隐私数据信息,方便其日后采取恐吓违法手段强制缴纳所谓版权费用,望广大行业从业者谨慎慎重考虑,切不可为了一时利益上当受骗.

 

        韩国娱美德公司与香港娱美德公司官宣如下:http://mp.weixin.qq.com/s/Ie-1Aw-0dBwHGEfL_d5K7g


                                                                                                                                                                                                                    k8凯发信息技术有限公司


                                                                                                                                            2021年4月22日


 640.jpg641.jpg关于SZWM和JFXJ授权到期后的安排-2021.4.22_00.png

 

 

 

 

 

 

                                                

返回新闻列表
下一篇